신입 연구원 입문 과제 Computational Domain-1
Computational Domain 과제 3-1

3-1 Manual

Solidworks 새문서에서 Arbitary box를 만들 파트를 생성한다.

box의 밑면을 이룰 사각형을 그리고 지능형 치수로 크기를 조절한다.

피처를 생성하여 35*35*40(mm'3) 육면체를 생성한다

열전도율이 1W/mk인 육면체를 필요로 하므로 열 전도율이 0.74976인 유리로 육면체의 재질을 설정하였다.

피처의 쉘 기능을 이용하여 간격 1mm남기고 육면체 안쪽을 파주었다.

모든 파트를 생성할 때에 보통 시작을 윗면에서 해준다 그라운드를 만들어주는 개념으로 그렇게 해주는 것 같다.

메이트로 두 파트를 붙여주었다.

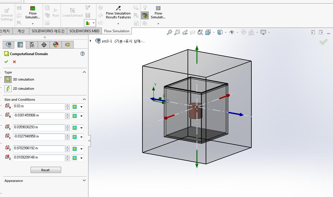
flow simulation에서 과제2번과 동일하게 wizard 환경을 만들어 주었고, 캐비닛의 크기는 60*60*60mm'3으로 설정하였다.
(box 안쪽에 원기둥을 넣은 뒤에 flow simulation을 진행했어야했다... )

원기둥 파트를 메이트하여 box 안에 넣은 뒤에 flow simulation domain을 각 축별로 60mm이내로 설정해주었다.

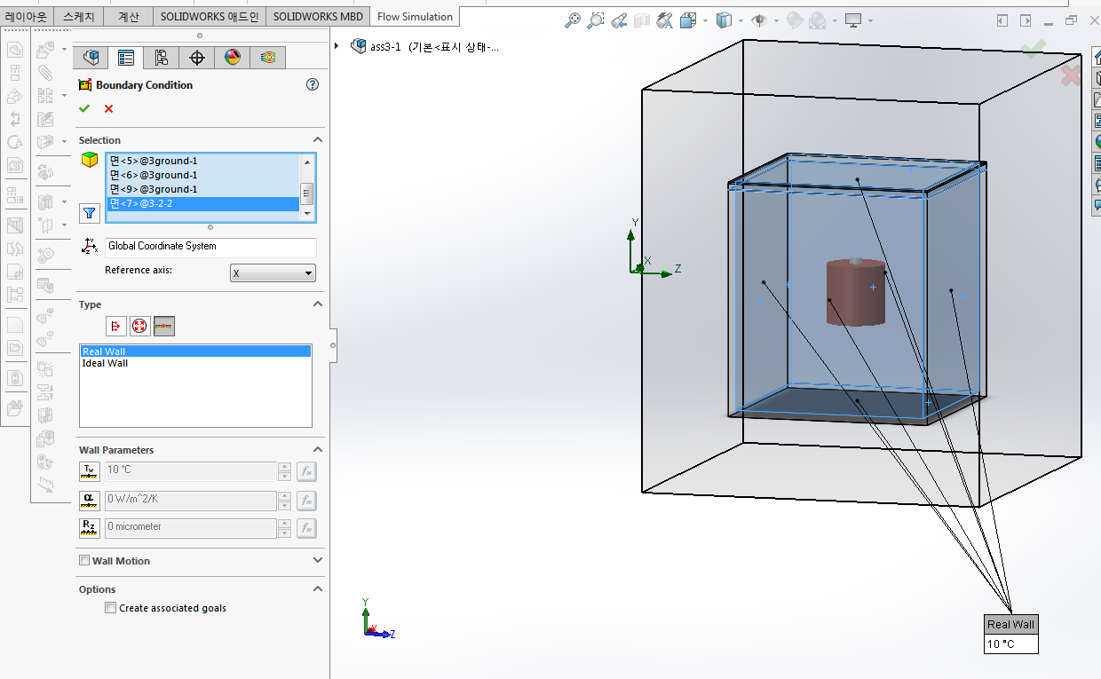
flow simulation features에서 real wall로 box의 안쪽 6면의 온도를 10'C로 설정해주었다.

단추부는 GaAs / 하단부는 Cu / Arbitrary box는 유리로 설정해준다.
(flow simulation 좌측 Solid Material에서 insert하여 재질을 설정해준다.)

뫄~? 이게 왜 떴게?~~ (저장을 안 했기 때문이지...ㅎㅎ ,,새 파트 불러오면 꼭 저장하기!!)

재질 설정을 완료해주었다.

surface source에서 발열부 설정을 해주었다.
단추부 윗면에 5W의 열량을 넣어주었다.

run

중앙 단면의 온도분포이다.



'PDLED LAB > SolidWorks' 카테고리의 다른 글
| SOLIDWORKS / 열전도 전산모사 / 과제 5 / Forced Conviction (0) | 2023.01.10 |
|---|---|
| SOLIDWORKS / 열전도 전산모사 / 과제 4 / Flow Simulation by Gravity (0) | 2023.01.10 |
| SOLIDWORKS / 열전도 전산모사 / 열해석 / 과제 2-2 / Flow simulation (0) | 2022.12.27 |
| SOLIDWORKS / 열해석 / 과제2-1 / flow simulation (0) | 2022.12.27 |
| SOLIDWORKS / 열 전도 전산모사 / 예제4 / 단추부의 낮은 열전도율 (0) | 2022.12.26 |
